打开财富智慧之门,带你走向富裕!

《致富经》欢迎您!

《致富经》(赚钱方法) 启蒙财富智慧 打开财富宝藏

当前位置:主页 > 创业观察 > 创业观察 >


互联网创业焦虑:前十年采集流量,后十年金融变现


分类:创业观察   阅读:


唐晓从事金融工作多年,有一天,他收到了A公司的面试邀约。A公司是目前国内一家极为领先的互联网公司,现在的发展如日中天。

面试前唐晓认为,如果能加入这家互联网公司,应该是个不错的去处。

“他们(A公司)的流量很多,要多少有多少,想通过金融做流量变现,”唐晓说。

但在接下来的面试中,聊天内容开始走偏,对方从风控规则变量,问到了ABS发行,账务规则计算等跟流量业务方向不甚相关的内容。

后来,唐晓才知道,A公司把一些消费金融机构特定岗位上的人约了个遍,这些人经历了同样“诡异”的面试过程,但事后没有任何人被聘用。

“而且那天来面试的面试官,当时自己都还没有入职!”

事后,唐晓哭笑不得地怀疑,这家互联网公司招聘的诚意不足,其实只是在借着挖角的幌子向其它金融机构”套取经验"而已。

蓬勃的趋势

唐晓的境遇,或许是过去两年来互联网企业典型趋势的印证:大多数互联网企业对金融业务呈现出极为开放的态度,以及一种热切的兴趣。

要么,直接下场从事金融业务;要么,从边缘开始试水和金融有关的流量变现业务。

在此其中,与现金贷、消费金融有关的业务,更是盈利目标下的核心策略。

这跟整个互联网行业的发展情况息息相关。过去十年时间,经历了资本多年狂热的偏爱、攫取了移动互联网大量流量后,整个互联网行业终于跟上了季节的变换,进入了第一个真正意义上的寒冬。

现金流就是生命,而粮仓空虚,绝对是冬天最危险的信号。涉足金融自我造血,成为了互联网企业趋之若鹜的变现之路。

11月下旬,ofo的创始人戴威在公司内部信中承认冬天已经来临,同时也咬牙宣布,公司已经到了破釜沉舟的生死关头,要“跪着也要活下去”。

这一年,ofo除了委身阿里之外,也竭尽全力地进行了自我造血。比如上线了贷款超市——这是现实的选择,未必能填补太大亏空,但金融业务卓越变现能力,几乎超过了其他绝大部分行业,应该也不会辜负ofo几千万的月活数字。

绝地求生的ofo,除了为现金贷产品导流,甚至在退还押金这项业务上想出了给网贷理财导流的方法,提醒客户可以将99元的押金变成网贷理财平台的特定资产,试图解决押金问题。

ofo这一招看似巧妙,但很快引发了一系列舆论非议,该活动被迅速下线。解决现金流的效果还没有达到,这条路就被堵死了。

又何止是陷入绝境的ofo,即使像爱奇艺这样的美股上市公司,也开始公开招聘金融产品总监,并在招聘要求中指出“从事过现金贷产品设计工作的更佳”。

爱奇艺今年第三季度财报显示,三季度营收69亿元人民币,净亏损31亿元,和去年同期11亿元的亏损相比,已经大幅扩大。

去年的现金贷产品“钱站”,今年百度的“有钱花”,都是爱奇艺的大头客户,在爱奇艺的一系列贴片和节目中,都可以看到相关广告身影。“爱奇艺应当对现金贷并不陌生,知道这里头的赚钱空间,布局现金贷业务理所当然。”一位从事金融营销的人士指出。

对于互联网企业来说,金融就像一趟开往春天的列车,时机从不停留。不管这些互联网企业得准备如何,在火车鸣响之前,它们都义无反顾地涌上了列车,迫不及待地要去下一个春天播种收割。

放贷,还是导流?

金融的概念很大,但对于互联网企业来说,这一次的核心在于“放贷”。

“这个世界上最赚钱的生意就是放贷。”虽然很多场合,放贷这个词成为一种难以直言的敏感词。但不少人在内心有着清晰的认知,放贷业务的诱惑之大、毛利率之高,让正处在瓶颈处的互联网行业看到了希望。

何况,“互联网+金融”,似乎能将赚钱效应放到最大。

一些早有准备的互联网平台,比如唯品会、优信、瓜子、二三四五等等申请了小贷公司牌照。而像58同城、携程、奇虎360等,更进一步,和传统的金融机构合作设立消费金融公司,后者拥有更高的放贷杠杆倍数。

除此之外,还有实力更强劲者,会直接谋求入股银行。例如美团通过子公司参股吉林亿联银行,而小米则联合新希望,发起设立了新网银行。

上述企业之外,仍剩下大量还未拿到放贷牌照的公司,则也有显而易见的选择:单纯地成为提供流量场景的平台。

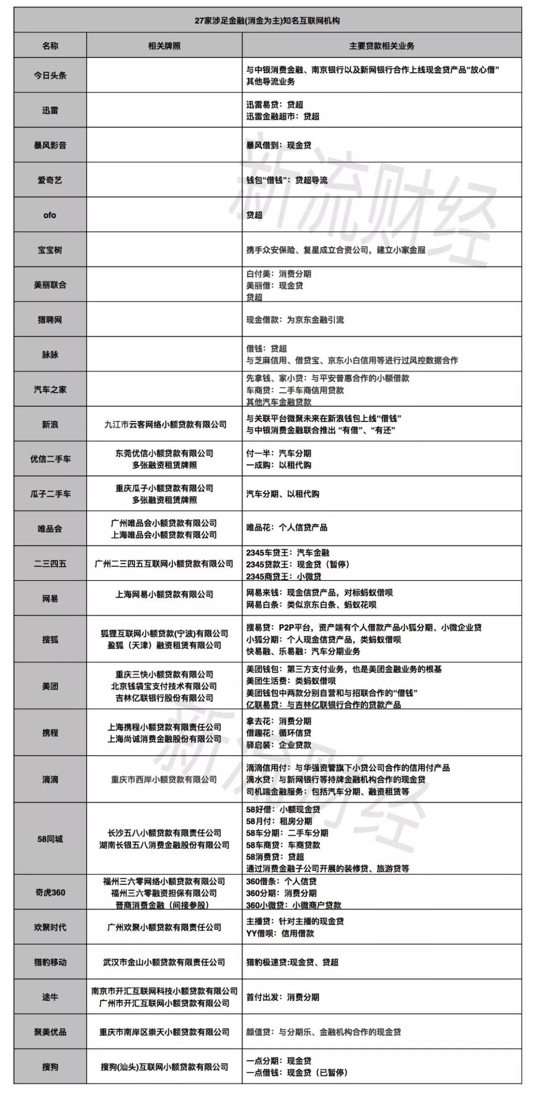
不包含腾讯、阿里、百度、京东在内,新流财经粗略统计了27家互联网企业主要的放贷业务、消费金融布局:

互联网创业焦虑:前十年采集流量,后十年金融变现

简单来说,上述表格中的互联网企业大致有两种布局金融的方式:一是直接从事金融放贷业务,二是从事金融导流,尤其是信贷导流业务。




版权声明:部分文章来源于网络,仅作为参考,不代表本站观点。如果网站中图片和文字侵犯了您的版权,请联系我们及时删除处理!


上一篇:要怎样做好关于互联网创业的职业生涯规划

下一篇:直面战争迷雾 - 写给B2B领域创业者


  相关推荐