打开财富智慧之门,带你走向富裕!

《致富经》欢迎您!

《致富经》(赚钱方法) 启蒙财富智慧 打开财富宝藏

当前位置:主页 > 致富经验 > 互联网创业经验 >


互联网创业?安逸的成都人选择做游戏


分类:互联网创业经验   阅读:


成都给人的印象更多是休闲、宜居,不少人在这里过着「喝茶打麻将」的「巴适」生活,这节奏仿佛跟忙忙碌碌、讲究快速讲究迭代的互联网创业不太搭配。

近期,IT 桔子梳理了成都近五年的创业投资数据,希望通过这些数据,还原成都地区互联网创业的真实情况。

*注:本文创业公司均仅指互联网创业公司

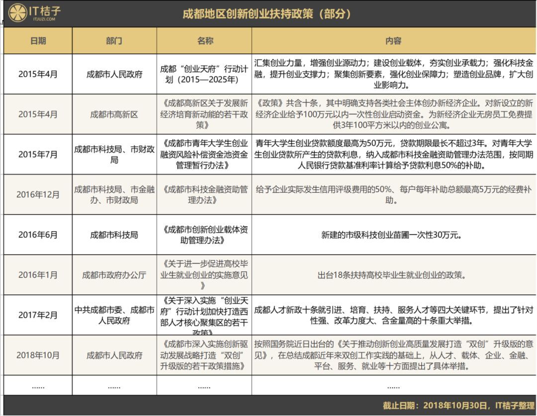
政策倾斜引领创业潮流

成都地区创业潮流的出现颇受政策影响。

国家层面的双创政策最火热是在 2013、2014 年,彼时双创大潮在全国热热闹闹,最先掀起波澜的是北上广深。西南腹地的四川省里和成都市政府在 2015 年左右开始相继出台多项政策扶持当地创业,内容涉及税费减免、资金支持、人才引进、金融服务等,全方面支持当地创新创业发展。

互联网创业?安逸的成都人选择做游戏

在政策的倾斜和全国双创大潮的影响和刺激下,互联网创业在成都开始显示热情。IT 桔子统计显示,近五年来成都地区有公开记录的互联网公司数量约有 1919 家。

互联网创业?安逸的成都人选择做游戏

从趋势上看,从 2013 的 182 家到 2015 年的 553 家,是成都互联网创业热情不断攀升的时代。尤其在 2014 年,新公司数量相比 2013 年翻了一番。

之后很快在 2016 年,受到资本寒冬影响,成都地区创业投资热情同全国趋势一样,开始回落。到 2018 年,新增的互联网公司数量已经不足一百家。

互联网创业?安逸的成都人选择做游戏

从创业公司行业分布来看,成都创业者对企业服务和游戏的偏好较为明显。近五年里,成都地区企业服务领域中共计有 434 家企业成立,而游戏领域成立 215 家企业,占比所有互联网创业的 11%。

投资人偏爱企业服务行业

在吸引风险投资上,过去五年成都地区共计发生 1195 起投融资事件。其中,游戏领域共计发生 96 起投资事件,占总体的 8%,这个数据并不算突出,它排在企业服务、硬件、医疗健康领域之后——企业服务领域,共计发生 260 起投资事件,是吸引投资人出手频次最多的行业;硬件领域共计发生 136 起投资事件;医疗健康领域共计发生 130 起投资事件。

互联网创业?安逸的成都人选择做游戏

投资金额方面,近五年成都地区共计吸引了超过 870 亿人民币的资金。其中,最吸金的行业莫过于企业服务,共计吸引超过 190 亿人民币的投资,其次是医疗健康领域,吸引了超过 130 亿元的资金。

总体来说,投资事件金额分布趋势与投资事件行业分布趋势相当,投资事件较多的行业,吸引了更多的资金。

鲜少出现的独角兽

IT 桔子数据显示,截止 2018 年 10 月 31 日,成都地区能统计到的企业中,仅有新潮传媒、医联、1919 酒类直供网 3 家独角兽企业,而同属「新一线」的杭州共有 22 家独角兽企业,武汉有 8 家、苏州有 9 家。相比这些地区,成都还有些差距。

互联网创业?安逸的成都人选择做游戏

同样,在估值达到 10 亿人民币的「千里马」队伍中,成都相比其他「新一线」城市,也仍有较大的差距。IT 桔子数据显示,目前,成都地区共计有 14 家千里马企业,浙江地区共有 78 家千里马企业,江苏地区共有 44 家千里马企业。而全国共计有 774 家千里马企业,成都千里马企业数量仅占全国的 1.8%。

游戏撑起的半边天

与全国创业者多集中在企业服务、硬件等领域摸索不同的是,成都地区游戏领域创业热情极高,甚至可以说成都的游戏公司撑起了国内游戏研发的「半边天」。

伽马数据显示,当前成都游戏企业增速全国第一,其中 70.4% 都是研发企业,研发占比全国第一,成都已经成为中国重要的游戏研发基地。近年风靡的《王者荣耀》、《剑侠情缘》均是出自成都。

这样的好成绩,自然离不开成都地区政策的引导。2004 年成都数字娱乐软件园投入使用,吸引了腾讯、金山、盛大等知名厂商的游戏业务板块入驻。

后续,在 2005 年该产业园被国家新闻出版总署批准为「国家网络游戏动漫产业基地」,为成都地区动漫产业发展奠定了基础。

互联网创业?安逸的成都人选择做游戏




版权声明:部分文章来源于网络,仅作为参考,不代表本站观点。如果网站中图片和文字侵犯了您的版权,请联系我们及时删除处理!


上一篇:四个办法助我 16 岁创业成功,到现在还管用

下一篇:要想创业成功,这些创业大忌可万万做不得!


  相关推荐

【最新内容】

【推荐内容】

【热点内容】