打开财富智慧之门,带你走向富裕!

《致富经》欢迎您!

《致富经》(赚钱方法) 启蒙财富智慧 打开财富宝藏

当前位置:主页 > 现代营销知识 > 新媒体营销知识 >


星座自媒体“同道大叔”3亿卖了 创始人套现近2亿


分类:新媒体营销知识   阅读:


星座自媒体“同道大叔”3亿卖了 创始人套现近2亿

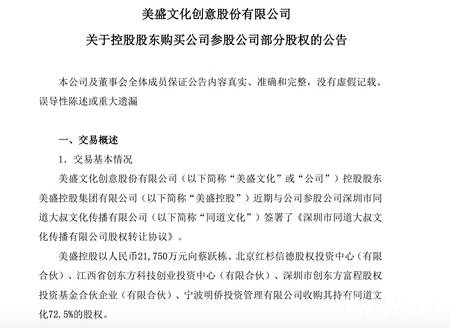
12月8日,美盛文化创意股份有限公司(以下简称“美盛文化”)发布的公告称,以人民币21750万元收购同道文化72.5%的股权,同道文化就是星座文化类自媒体“同道大叔“的主体公司。

据公告显示,美盛文化以人民币21750万元向蔡跃栋、北京红杉信德股权投资中心(有限合伙)、江西省创东方科技创业投资中心(有限合伙)、深圳市创东方富程股权投资基金合伙企业(有限合伙)、宁波明侨投资管理有限公司收购其持有同道文化72.5%的股权。

星座自媒体“同道大叔”3亿卖了 创始人套现近2亿

蔡跃栋就是“同道大叔”的真名, 1988年生于广东潮汕,2013年毕业于清华大学美术学院。同年6月18日起开始在个人微博上发布“同道大叔”系列星座漫画。据公告显示,截至2016年8月“同道大叔”在新浪腾讯微博、微信中拥有的粉丝用户人数合计已超过1600万,各平台粉丝总计超过3000万人。2016年上半年营收接近2500万、净利润超600万。

星座自媒体“同道大叔”3亿卖了 创始人套现近2亿

据美盛文化21750万元收购72.5%的股权的比例换算,同道文化价值3亿,而蔡跃栋个人从原先占股72.0847%减持到12.5%,算下来套现近2亿元。

星座自媒体“同道大叔”3亿卖了 创始人套现近2亿

星座自媒体“同道大叔”3亿卖了 创始人套现近2亿

据美盛文化股权公告,目前,同道文化拥有全网第一星座文化类微博账号“同道大叔”以及全网第一女性微信订阅号“同道大叔”,账号内容涉及星座、动漫、趣味、女性、娱乐、创意等各个领域。

美盛文化认为,同道文化是国内首屈一指的将媒体运营、IP 内容开发与运营完美结合的公司,是公司产业资源重点培养的自有IP 之一。本次交易有利于公司加强对同道文化的经营管理,有利于进一步加强同道文化内容端和变现端的能力,有利于公司进一步完善IP 文化生态圈建设,提高公司的IP 运营与变现能力。




    版权声明:部分文章来源于网络,仅作为参考,不代表本站观点。如果网站中图片和文字侵犯了您的版权,请联系我们及时删除处理!


    上一篇:抓住:自媒体内容创业最后的风口

    下一篇:“我该全职做自媒体吗?”如果能重来,他们也许不会辞职


      相关推荐

    【最新内容】

    【推荐内容】

    【热点内容】